之前发表了一篇文章,《产品经理谈一谈:水果店应该怎么开》,文章仅做了文字的分析,本文用软件架构的方式构建一下果园管理系统的部分功能。
本构建使用plantuml工具完成,主要拆分为果园业务、物流业务、销售业务三个子系统。本设计主要提供UML类图,采用面向接口设计思路,使用抽象类标识各对象之间的关系,即:面向抽象设计,符合面向对象的设计模式原则。
由于整个业务涉及面非常广,图中并未标注完整的信息交互,缺失部分需要读者自行脑补。
作者对该图的定位是将主要的类和类间关系表达出来,可以通过丰富该类间关系,使用JAVA、Python等任意面向对象的开发语言便捷的完成类的构建,并能指导对应业务的可使用的软件系统设计。如果读者按照本文思路可以将《产品经理谈一谈:水果店应该怎么开》中已经描述到的场景基于本类图便捷的写出程序代码,即表示本文达到了目的。

本文仅是作者预设的业务场景构建计算机模拟系统,不保证完备性,与实际运转的业务在细节上也可能会有出入,这都是符合预期的。
一、果园管理
预设场景:供应商要实现以下目标
- 对全部的果树,通过传感器、遥感等技术手段实现数字化监控,监控每颗果树全生命周期的状态变化。
- 根据果树的健康状况,通过自动灌溉系统、无人机施肥系统、无人机喷药系统自动干预,矫正植物生长状态。
- 系统自动监控水果成熟情况,自动计算,自动上报或自动触发矫正流程。
- 系统自动对所有智能设备智能化监控和管理,自动监控设备状态,控制设备行为。
- 系统自动预测植物生长和设备运行中存在的各种潜在风险,自动干预和上报。
- 系统无法自动干预的风险,及时上报相应权限的角色。
1. 果树管理

运行中的系统,会在内存中对每一棵果树都模拟一个对象。
前期实施阶段会将果树和各种监控传感器绑定,由监控传感器负责驱动系统中果树状态的变换。
比如:土壤传感器监测到某元素的含量偏低,会自动将该果树的状态,置为“缺肥”状态。同时自动触发通知事件,通知果树大脑,启用施肥流程。该流程会自动驱动无人机到指定位置施肥。
此场景下果树管理仅监控果树状态即可,果树的种类是静态属性,无需特殊处理。
2. 设备管理

使用果树管理系统前,施肥、浇水、观测果树生长状态都是靠人工完成的,即使使用机械也是在人工干预下完成。
本系统上线后,这些功能全部由自动化设备完成,所以需要对设备进行管理。
本文主要提到:
- 管道管理:管理供水管道的走向、位置、供水等。
- 无人机管理:管理无人机的状态,在自动施肥流程和自动喷药流程启动时,可以被自动驱使完成作业任务。
- 传感器管理:管理监控果树、管道、无人机的各种设备。
实际作业时,部分节点肯定需要人工干预,如配农药、加化肥、修无人机、修管道等,系统只需将自身流程无法处理的任务自动抛出给对应的角色即可。
3. 果园大脑

果园大脑可以类比于人的大脑,人的眼耳鼻舌身意获取的各种信息都会通过神经网络送到大脑中处理,有些是自动化的流程,我们可能未意识到,比如每天早上起床穿衣服的流程都已刻在大脑中了,我们并未刻意觉察。
果园大脑中会汇集果树传感器、无人机、管道传感器、包括各种地图在内的所有信息,在这里信息会被分门别类的处理,一般处理方式为:
- 系统有预设流程的按流程执行,流程出现问题向指定的用户角色抛出异常
- 系统无预设流程的,直接向指定用户角色抛出异常
- 系统未捕捉的异常,可能导致系统停机
一定数量的水果成熟后,可以自动触发呼叫物流的流程。
二、运输管理
预设场景:物流企业要实现以下目标
- 管理本公司的车辆和驾驶员
- 接到上游通知后,自动匹配合适的车、驾驶员、价格
- 跟踪车辆的健康状态并及时提供后勤保障
1. 人车管理

车辆管理:
车辆的载重、状态、新旧、耗油等情况都是影响选派车辆的重要因素,车辆管理需要将这些因素全部管理起来,并在车辆匹配时使用。
人员管理:
管理人员当前的状态以备匹配任务时使用,比如员工是否正在出车?是否已休假?是否能驾驶该型车辆等
2. 物流大脑

物流企业需要复杂的人车匹配、货与车的匹配,匹配因素很可能经常变化,本设计结构可以满足不停机的前提下新增和调整匹配方案。
三、销售管理

实际线下业务中,物流将水果送到集散点后,会由商贩将水果取走,摆上货架,该过程上篇文章中以描述,不在赘述。
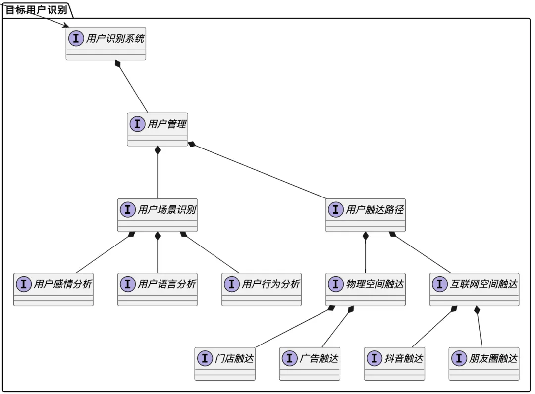
此处仅描述用户识别系统的构建。
1. 用户的需求哪里来?
我们大家思考一个问题?用户的需求从哪里来,我们能改变用户的需求吗?
比如用户为什么想吃水果,我们能改变吗?
用户想吃水果的原因很多?
- 可能不是自己想吃了,是老婆孩子想吃了
- 可能是看见别人吃了,想尝尝
- 可能要去看朋友,需要买点水果
- 可能是看电视上的角色吃了,想吃
- 可能看水果品质很好想吃
用户买水果的原因很多,我们基本不可能直接改变用户的需求,或者创造需求。所以我们只要确定好自己水果店的定位,挑选好对应品质的水果、提供合适的价格,尽肯能的触达符合自己预设画像的用户即可。
互联网时代以前,用户的画像都是在各个店家的脑袋里,无法描述也无法主动触达,互联网时代我们有了很多的触达手段。现在最难的不是手段,而是准确的低成本的触达。
原文作者:我是产品张
本文来源于互联网,本博客仅作收藏转载,供学习阅读,不用于商业用途。
如涉及版权问题,请联系我们删除。