近几年,我发现生活里很多“政事儿”办理越来越方便了;有什么不懂的,打电话或者留个言很快就有人反馈;跟了个12345市民热线分析系统的项目,深刻感受到G端对民意舆情的关注;也发现这一类项目在实施过程中的问题和痛点,以下为梳理总结,仅供参考。
目前300多个城市设立了政务热线,目前大多数城市仅仅将其作为倾听民众声音、派员处理市民难事的渠道;存在对热线数据的分析应用,但基于数据和技术的原因,对政务热线数据进行挖掘比较有限。
01 市民热线发展背景
热线的存在首先要依托90年代技术的发展,电话、手机、APP、互联网,增加了诉求公开透明的渠道。
对政务热线的发展阶段进行分类:信息化阶段、数字化阶段、智能化阶段。
1、信息化阶段
背景是电话的普及,打电话极其方便。
但这个时候政务热线主要目标是“听”,解决问题。
但发生了多少相似的问题,诉求接听之间是不互通的,这其中的相关性也无法得知。
2、数字化阶段
背景是互联网、物联网的发展,网上政务大厅、政务服务APP等各种应用逐渐发展。
同时,这样热线数据由原来的分散式转变为集中式,数据得以汇集。
相关部门对热线不再停留在“听”的阶段,更加重视热线数据背后的应用价值。
典型的表现是相关部门的周报、月报、季度报告、年报等周期性报告。
有对应部门的人员进行定期报告的整理,以达到发现集中问题,辅助决策的目的。
这个阶段也是目前的主流阶段。
3、智能化阶段
随着人工智能的接入,对热线数据的分析、解析得以应用,这个时候的智能主要体现在“接听”和“派单”。
- 由原来的人工接听,转为机器人接听,由机器人对问题进行初步处理,缓解接听压力;
- 由原来的人工派单,转为系统派单,系统将问题工单派发给相关解决部门,缓解派单压力。
将智能技术应用数据采集和数据流转过程之后,对沉淀的数据应用的要求也更高了。
不再满足于人工报表,报表自动生成、数据可视化大屏、数据解析舆情分析、治理流程可视化等等。
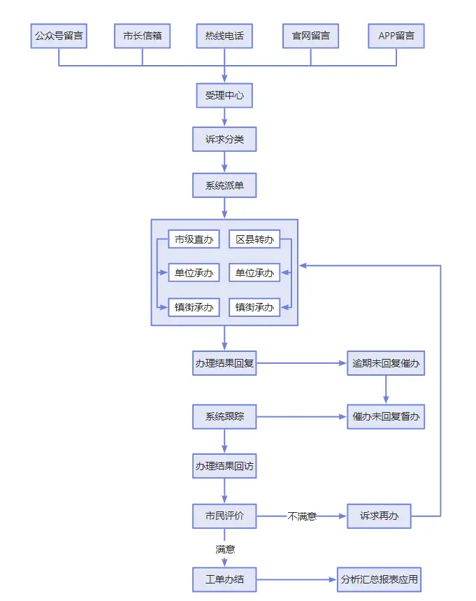
02 市民热线数据流转模式
热线流转流程为 多对一对多 的形式,集中式处理,并对处理结果进行回访,实现流程闭环。

03 市民热线数据数字化痛点
从上面的热线流转可以看到,数据经过了接听、分类、办理、反馈、分析五个过程。
在调研过程中,用户痛点主要集中在接听、分类、分析中,我把它对应到常说的数据收集、数据清洗、数据分析三个方面。
1、接听:诉求量大,接听压力大
在整个诉求过程中,话务员是数据收集的最前端,接听电话,将诉求内容记录下来,才有接下来的分类、派单等等。
但是信息在传播过程中是逐渐递减的。
当话务员在接听市民诉求时,一般情况是需要在非常短的时间内记录市民反馈的问题
这样就导致对市民问题的记录描述无法进行格式统一化,
而且一旦格式统一化容易改变来电人的真实诉求表达。
2、分类:诉求识别能力不足,系统分类局限性
话务员对诉求记录之后,要根据诉求内容按照热线系统中给定的分类进行标记。
举例如下:

(1)系统分类无法自动更新
这样将热线进行分类时,系统设定的各级分类无法准确标记诉求问题。
(2)问题分类人工主观划定
工单分类由人工划定,不同话务员面对相似问题时,也会出现将相似问题划分在两个分类的主观情况。
(3)不同地区之间的分类标准不一
分类标准不一,对热线数据标记会出现差异性,数据无法在更高一级实现汇聚共享、分类就会受限。
3、分析:分析维度不一、深度分析有限
客户对热线数据的业务分析需求周期性分析、专题分析。
- 周期性分析:常规的周报、月报、年报等;
- 专题分析:拖欠工资专题、环境治理专题等;
分析是整个热线数字化最难的一部分。
比较容易做到的是标准化数据的分析,比如来电量、满意率、各固定分类的占比、各承办单位的占比;
难点在于非标准化数据的分析,比如拖欠工资分类中主要集中在哪些企业、哪些行业;某个镇街反映集中的问题是哪个分类等等。
这类分析通常依靠人工借助 【固定分类】筛选后,再进行人工判断,进行【再次辅助标记】统计,其人工工作量巨大。
一份常规性月报的形成往往需要业务人员一周时间的准备。
04 市民热线数据数字化需求
了解了热线业务流程和痛点,甲方的需求是什么呢?想做些什么呢?拥有这么丰厚的数据资产,该如何利用呢?甲方的痛点如何解决呢?
首先,一个稳健、灵活的热线接办系统对整个热线业务来说非常重要。
如何利用系统灵活、准确的对非标准化的诉求数据进行 准确记录、标准化处理?
而标准化处理的数据是数据分析应用的重要前提。
1、接听:智能客服
智能客服引入,对非人工解决的咨询类、常规类、知识库类进行了过滤,承接部分热线压力。
(1)即时文字转换
以自然语言处理为核心模块的文字转换、语义判断、内容自动提取工具,实现对来电人口头表达的即时文字转换。记录完整通话内容。
(2)语义语境识别
自动识别来电人的基本信息,并根据信息进一步询问,自动提取关键字段以供话务员进一步筛选、编辑、点选,大幅提高话务员的分类效率。识别来电人的语义和语境,自动为接线员实时给出话术指引,降低沟通成本和工作压力。
(3)知识库调用
针对常规咨询类问题,智能客服可以直接调用知识库的相关内容进行解答,诉求止于智能客服,无需进一步流转。
2、分类:灵活与标准
这两个词感觉是矛盾对立的,但是确实是话务员的实际需求。
统一分类指的是同一地区,同一监管需求的统一,在相同的业务流程和业务环境中,使用同一套分类标准,能最大程度上保障分类数据的标准化。
在标准化的基础上,支持话务员在末级分类进行细分,将数据做到尽可能精确。
3、分析:自动与监测
(1)常规报表自动生成
对常规的来电量统计、分类占比统计可以自动即时生成,能看到数据的,一目了然看到数据。
(2)舆情热词监测
通过关键词、舆情重点词监测等,对诉求内容进行监测和提取,形成舆情热点图、热点地区图等。
05 市民热线数字化产品
1、热线接办平台
主要功能有:
- 来电接听、其他渠道诉求汇集;
- 生成、派发、承办办理工单;
- 催办、督办办理工单;
- 回访、办理结果反馈;
- 知识库搭建、更新;
- 工单分类管理;
2、数据分析驾驶舱
主要功能有:
- 常规数据可视化:接听量、办理量、满意率;
- 专题分析:专题事件的频次、高发地区等;
- 热词舆情:热点词、敏感词、高频词;
- 高发区域:事件高发区域;
- 满意度分析:回访不满意情况分析;
06 总结
业务过程是非常痛苦的,给我印象最深刻的就是数据。
对系统的整体要求是:
- 数据采集减少失真;
- 数据清洗尽量标准;
- 数据分析更加联动。
这些的实现不仅是技术的支持,还需要对业务的深刻理解才能发现诉求之间的关联,也需要更多企业库、地点库、知识库等数据库的关联,才能支撑更深度的分析。
原文作者:思睿
本文来源于互联网,本博客仅作收藏转载,供学习阅读,不用于商业用途。
如涉及版权问题,请联系我们删除。