积分体系不是“加点奖励”那么简单,而是驱动用户行为、构建产品增长飞轮的底层机制。本文将从激励逻辑、行为映射、运营节奏等维度,系统拆解积分体系的设计方法,帮助产品人在增长焦虑中找到可控杠杆。
在互联网应用的商业逻辑中,“增长”是贯穿始终的核心命题——唯有持续增长,才能实现持久的商业价值。而积分体系作为产品运营的关键手段,其本质是“产品体系内的权益凭证”,核心目标是通过激励机制提升用户活跃度、忠诚度与黏性,最终服务于“更多用户更高频使用核心功能”的增长本质。
相较于基础理论,实操落地能力是决定积分体系能否真正驱动增长的关键。以下将在原有框架基础上,从增长与积分的逻辑关联(补充用户心理机制)、积分驱动增长的前提条件(新增实操方法)、积分设计的关键思路(深化案例与工具)、落地误区与解决方案四个维度,系统补充实操经验,让积分体系从“理论框架”转化为“可落地的增长抓手”。
一、增长与积分的核心逻辑:用户可被引导的底层共识(补充心理机制)
增长与积分的底层逻辑一致——“用户行为可引导”,但这一逻辑的成立,需依托用户心理学原理。只有理解用户“为何会因积分改变行为”,才能设计出真正有效的激励机制。
1. 增长的核心定义(重申+补充增长目标拆解)
根据《我在一线做用户增长:存量时代的用户运营之道》,增长的本质是“以终为始,利用一切资源让更多用户更高频地使用核心产品功能”。从实操角度,这一目标可拆解为“用户生命周期的全链路增长”:
- 拉新阶段:用积分降低新用户尝试门槛(如“注册得100积分,可抵首单5元”);
- 激活阶段:用积分引导新用户完成“核心功能首体验”(如内容APP“发布第一条评论得50积分”);
- 留存阶段:用积分提升用户复访频次(如工具APP“连续7天打卡得200积分”);
- 转化阶段:用积分撬动用户付费/高价值行为(如电商“下单返10%积分,积分可抵下次消费”);
- 裂变阶段:用积分激励用户拉新(如“邀请1位好友注册,双方各得150积分”)。
2. 积分体系的用户心理底层:3大核心机制
积分之所以能引导行为,本质是利用了用户的“趋利性”与“心理惯性”,具体可拆解为3个可落地的心理机制:
- 即时反馈机制:用户完成行为后,积分需“即时到账+强提示”(如弹窗“恭喜!您已获得50积分,可在【我的积分】中查看”),强化“行为→奖励”的关联记忆(参考斯金纳箱实验:即时奖励能让行为重复概率提升60%以上);
- 损失厌恶机制:通过“积分有效期”“等级降级规则”倒逼用户行动(如“您的1000积分将在30天后过期,点击兑换商品”),避免用户“囤积分不使用”;
- 稀缺性机制:设置“限时积分权益”(如“周末积分兑换打8折”)、“高价值专属权益”(如“积分排名前100名可获限量周边”),刺激用户主动积累积分。
3. 二者的底层共识:用户行为=“需求+激励”的叠加
增长的核心是“满足用户需求”,而积分是“放大需求的激励手段”——若产品核心功能无法解决用户需求(如外卖APP无法下单),再完善的积分体系也无法驱动增长;反之,若有需求但无激励(如用户知道APP好用,但无动力高频使用),增长速度会显著放缓。
二、积分驱动增长的2个前提条件(新增实操方法)
并非所有积分体系都能推动增长,很多产品陷入“搭建后无效果”的困境,核心是未落地“渗透率提升”与“业务契合”的实操动作。以下补充具体可执行的方法与数据指标。
1. 条件1:达成足够的积分渗透率(实操三步法)
积分渗透率的核心是“用户主动参与”,而非“被动发放”。实操中可通过“场景露出→引导转化→数据监测”三步法,将渗透率从“10%以下”提升至“30%以上”(行业优秀水平)。
步骤1:核心场景高频露出(让用户“看到积分”)
积分需嵌入“用户使用核心功能的主链路”,避免藏在“我的-设置-积分中心”等深层入口。不同类型产品的核心场景露出位置参考:

步骤2:引导用户主动领取(让用户“想要积分”)
仅露出不够,需通过“低门槛引导+权益感知”让用户主动参与:
- 新用户引导:首次打开APP时,用“一步式引导”(如“点击【领取】,立即获得100积分,可抵首单5元”),避免多步骤跳转;
- 权益可视化:在积分中心明确标注“积分价值”(如“100积分=1元现金”“500积分=1个月会员”),用用户熟悉的权益(现金、会员、实物)锚定积分价值;
- 低门槛任务:设计“0成本任务”(如“完善个人资料得30积分”“关注官方账号得20积分”),让用户轻松获得第一笔积分,建立“积分易获取”的认知。
步骤3:数据监测与优化(让渗透率“持续提升”)
通过3个核心指标监测渗透率效果,及时调整策略:
1)积分主动领取率:(主动领取积分的用户数/触发积分发放的用户数)×100%,目标≥30%;
若低于20%,需优化露出位置(如从深层入口移到首页);
2)积分任务参与率:(参与积分任务的用户数/活跃用户数)×100%,目标≥25%;
若低于15%,需降低任务难度(如“邀请1位好友”改为“分享链接给好友”);
3)积分感知率:(能准确说出积分用途的用户数/受访用户数)×100%,目标≥40%;
若低于25%,需强化权益宣传(如弹窗提示“积分可抵现”)。
2. 条件2:与产品业务模式高度契合(实操案例拆解)
不同业务类型的积分设计需“量身定制”,以下通过3个行业标杆案例,拆解“业务契合”的实操逻辑(避免照搬竞品)。
案例1:电商型(淘宝“淘气值+积分”体系)
业务核心:提升用户复购率与客单价;
积分设计逻辑:
- 积分与购物强绑定:下单返积分(比例随客单价提升,如客单价≥200元返10%积分)、积分抵现(100积分=1元,可叠加优惠券);
- 淘气值联动积分:淘气值≥1000的超级会员,积分可兑换“免费退换货”“专属客服”等高价值权益,强化核心用户忠诚度;
- 场景延伸:积分可兑换“天猫超市优惠券”“饿了么会员”,联动阿里生态内业务,提升用户跨场景使用频率。
案例2:工具型(印象笔记“积分体系”)
业务核心:培养用户“高频记录”习惯,提升用户留存;
积分设计逻辑:
- 任务锚定核心功能:“每日创建1条笔记得5积分”“使用OCR识别功能得10积分”“将笔记分享给好友得15积分”,引导用户使用“记录、识别、分享”等核心功能;
- 积分兑换功能权益:积分可解锁“高级搜索”“多设备同步”“去广告”等高级功能(如500积分解锁1个月高级搜索),而非实物奖励(避免与工具需求脱节);
- 梯度任务设计:新手任务(低难度,如“完成3条笔记得100积分”)→日常任务(高频,如“每日签到得5积分”)→进阶任务(高价值,如“邀请好友注册得200积分”),覆盖不同生命周期用户。
案例3:娱乐型(王者荣耀“荣耀积分+等级体系”)
业务核心:提升用户游戏时长与付费意愿;
积分设计逻辑:
- 积分与游戏行为绑定:完成“每日对战3场得20荣耀积分”“获得1场MVP得30积分”,引导用户高频对战;
- 积分兑换稀缺道具:荣耀积分可兑换“皮肤碎片”“抽奖券”(抽奖可获限量皮肤),利用“稀缺性”刺激用户积累积分;
- 等级与特权联动:玩家等级(如30级)对应“解锁铭文槽”“参与排位赛”等核心权益,积分可加速等级提升(如1000积分兑换1个“经验卡”),强化“升级获得感”。
三、如何设计积分驱动增长(深化实操工具与策略)
满足前提条件后,需通过“PBL系统正确落地”“链路优化”“数据迭代”三个实操动作,让积分成为“促活抓手”。
1. 误区修正:PBL系统的正确用法(避免“套皮式游戏化”)
PBL(积分-徽章-等级)是游戏化工具,但实操中需“锚定核心行为”,而非单纯加“徽章、等级”的外壳。以下是正确落地步骤:
步骤1:先定义“核心行为”,再设计PBL
错误做法:先设计“青铜→白银→黄金”等级,再找行为匹配;
正确做法:先明确“需驱动的核心行为”(如电商“复购”、内容APP“原创发布”),再用PBL强化该行为;
例:内容APP“核心行为是原创发布”,则设计:
- 积分:发布1篇原创得100积分;
- 徽章:发布5篇原创得“新锐作者”徽章,发布20篇得“优质作者”徽章(徽章可在个人主页展示,满足荣誉感);
- 等级:累计发布10篇原创升为“Lv.2”,解锁“原创内容优先推荐”权益,发布50篇升为“Lv.5”,享“流量扶持”权益。
步骤2:PBL三要素的联动逻辑(避免孤立)
- 积分是基础:用于即时激励,降低用户行动门槛;
- 徽章是荣誉:用于强化用户身份认同(如“优质作者”徽章),驱动用户追求“差异化”;
- 等级是长期目标:用于绑定高价值权益(如流量扶持、专属客服),驱动用户长期留存;例:王者荣耀中,“荣耀积分”(即时激励)→积累积分兑换“抽奖券”→抽奖获“皮肤”(徽章类荣誉)→使用皮肤提升“战力”→战力达标升“王者段位”(等级)→段位对应“专属头像框”(长期权益),形成“积分→徽章→等级”的闭环。
2. 核心策略:缩短“积分获取-消耗”链路(实操方法)
积分若“只获取不消耗”,会导致用户“囤积分无感”,需通过“链路优化”让用户“获取即想用”,具体可落地3个方法:
方法1:获取后即时提示“可用场景”
用户获得积分后,用弹窗直接提示“可使用的场景”,避免用户“忘记用”:
例:电商APP支付成功后,弹窗“恭喜获得50积分,可立即兑换【10元无门槛券】,点击使用→”;
数据效果:某生鲜电商通过该方法,积分消耗率从25%提升至45%。
方法2:设计“小额高频”的消耗场景
避免“积分需累计1000才能用”的高门槛,增加“小额消耗场景”,让用户“随时能用上”:
例:工具APP中,“20积分可解锁1次OCR识别”“50积分可去1天广告”,用户即使只有少量积分,也能体验消耗价值;
注意:小额场景需与核心功能相关(如OCR识别是工具APP的核心功能),避免“积分兑换无关商品”(如工具APP兑换纸巾,与业务脱节)。
方法3:用“限时活动”撬动消耗
定期举办“积分消耗活动”,制造“紧迫感”,刺激用户消耗积分:
例:每月10日“积分兑换日”,积分兑换权益打8折(如100积分抵1元→80积分抵1元);
数据效果:某内容APP通过“积分兑换日”,单日积分消耗率突破60%,带动用户复访率提升30%。
3. 落地工具:积分体系搭建的技术与数据支持
实操中,积分体系的落地需依托“工具”与“数据监测”,避免“拍脑袋设计”:
搭建工具:
- 中小团队:用第三方SaaS工具(如GrowingIO、神策数据的用户运营模块),快速搭建积分任务、权益兑换功能,成本低(月费1-3万元);
- 大型团队:自有技术开发,支持“积分与业务系统深度联动”(如淘宝积分与交易系统、会员系统打通);
数据监测工具:
- 核心指标:积分渗透率(主动领取率)、积分获取率(活跃用户中获取积分的比例)、积分消耗率(消耗积分的用户数/获取积分的用户数)、核心行为转化率(参与积分任务后,用户使用核心功能的比例);
- 监测频率:每日监测核心指标,每周出迭代报告(如“本周积分消耗率下降10%,需新增小额消耗场景”)。
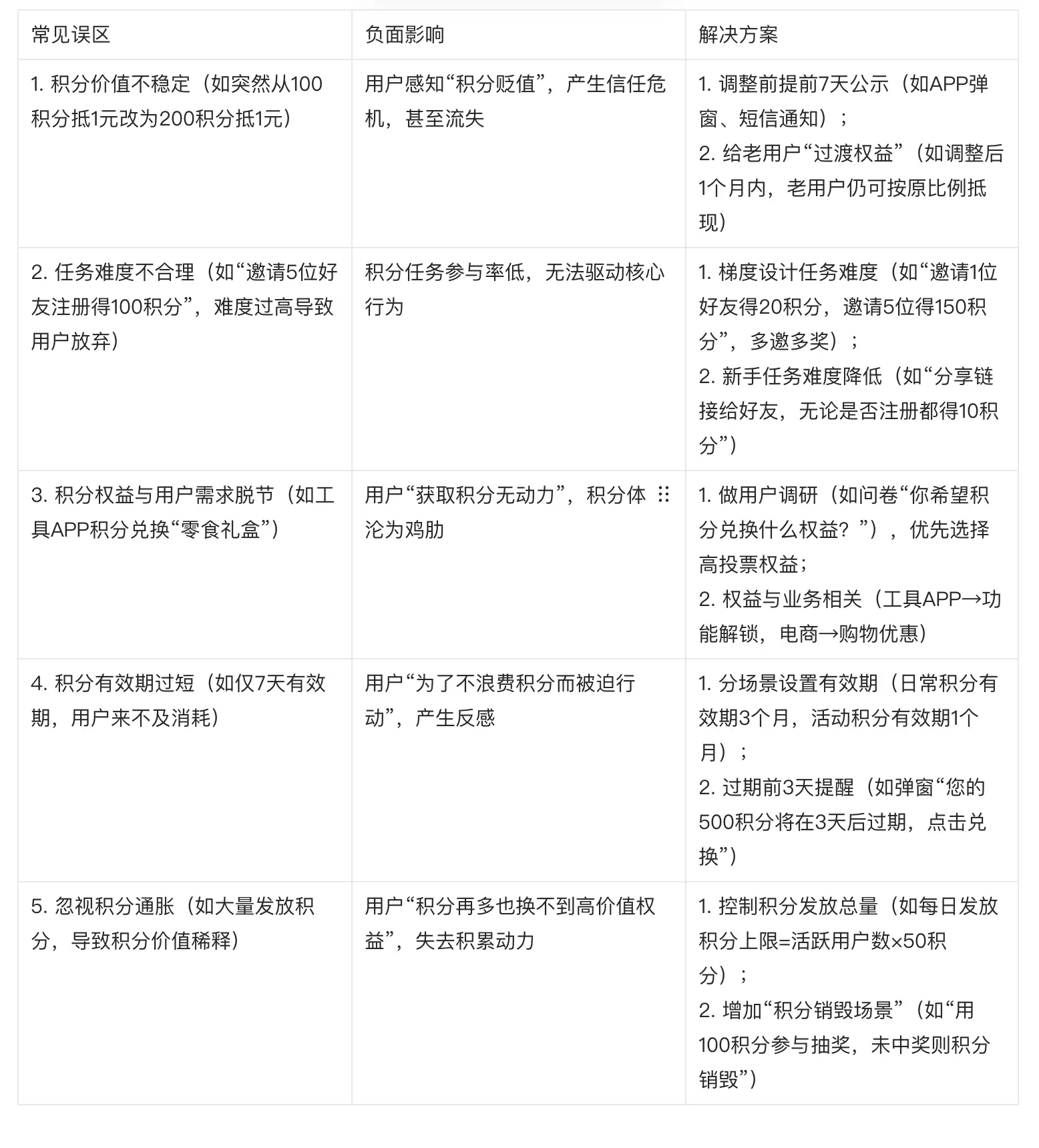
四、积分体系落地的常见误区与解决方案(实操避坑)
即使掌握了设计逻辑,实操中仍会遇到“积分通胀”“用户反感”等问题,以下是5个高频误区及解决方案:

五、小结:积分体系的“增长飞轮”(实操闭环)
积分体系并非“一次性搭建完成”,而是需要通过“设计→落地→监测→迭代”的闭环,形成“增长飞轮”:
- 设计:锚定产品核心功能与业务模式,确定积分的“获取-消耗”逻辑;
- 落地:通过核心场景露出、低门槛引导,提升积分渗透率;
- 监测:跟踪“渗透率、消耗率、核心行为转化率”等指标,定位问题;
- 迭代:根据数据与用户反馈,优化任务难度、权益类型、链路长度;
最终,积分体系将成为“用户全生命周期的增长抓手”——拉新时降低门槛,激活时引导核心行为,留存时提升频次,转化时撬动付费,裂变时激励拉新,让“更多用户更高频使用核心功能”的增长目标落地。
原文作者:请叫我张导
本文来源于互联网,本博客仅作收藏转载,供学习阅读,不用于商业用途。
如涉及版权问题,请联系我们删除。