微信支付的全球版图正在迅速扩张。本文通过拆解微信支付在韩国釜山地铁场景的跨境支付信息流、资金流等,深入分析其全球业务拓展策略、产品体系以及与支付宝的对比,揭示微信支付如何凭借社交生态优势,围绕中国人出海拓展全球业务,展现其在跨境支付领域的强大竞争力和独特模式。
趁着五一出国游的热度,最近微信支付推广了一波“韩国釜山地铁市内站点全线支持微信支付”,整个产品体验还不错,直接可以用国内版的微信,支付人民币就能坐韩国地铁、机场快线”等交通工具,同时也能买“USIM流量卡、预付卡、景区通票卡”等旅行周边服务。
“下雨天打孩子、闲着也是闲着”,趁着这次“五一节”我就从韩国釜山这个场景给大家来拆解下“微信全球支付的版图”吧。
01 二维码的跨境支付旅程
我们就以去韩国釜山坐一次“地铁”来介绍下微信的整个跨境收单旅程吧。这次微信推出的服务还是针对中国人出国游的场景,可以在微信的“Triplabo旅韩”小程序上购买一张地铁票。
1.1、运营主体
下图可以看到“Triplabo旅韩”这个小程序背后的运营主体是一家叫“Linktivity Korea.inc”的“境外运营主体”。

图1:境外主体小程序
经过查询这个小程序是一个为国内提供的韩国旅游的交通和景点门票的服务的“境外主体”。
1、Triplabo 韩旅
是一款面向中国游客的旅游服务平台,主要通过微信小程序“Triplabo 旅韩”提供服务。该平台支持用户在线购买韩国各类交通票券和景点门票,并实现电子票扫码进站,无需换票,提升了出行便利性。
2、Linktivity Korea
是一家专注于旅游电子票务解决方案的公司,提供景点门票、交通票券等旅游产品的在线预订服务。他的母公司
3、Linktivity
是一家日本做在线旅游和票务的公司,2024年在韩国全资成立了。Linktivity Korea主要用来拓展韩国市场。
从微信提供的信息来看,“韩旅”是Linktivity在韩国开展票务活动的一个品牌,不过这个不是重点,重点是这个境外主体账户在海外,中间玩了几层套娃呢,我们继续往下看。
1.2、买票的信息流

图2:跨境购票支付流程
整体支付流程还是非常顺畅的,从选择票种和数量,以及实时换算汇率,到人民币收单、换汇以及支付成功,一气呵成没有任何克顿和掉链子的地方。
这个交易过程中,最大的特点就是用“国内版微信”就能完成“人民币购买韩国票务服务”,非常的方便。省去了换汇、购票这些复杂的过程。
1.3、买票的资金流
票买好了,底层的资金到底怎么走的呢?老粉丝应该知道我的拆解套路,就是看账单。
有意思的是这里出现了一家收单机构“ICB Co.LTD.”,你可以看到在我的开户行账单上,商家信息是“ICB”这家收单机构而不是实际的商家“Linktivity”,再一次印证了这是一个“境外主体”没在国内开支付账户,而是通过ICB来代理的。

图3:微信账单和发卡行账单
ICB(韩国)
是一家总部位于韩国首尔的跨境金融科技公司,专注于为个人和企业客户提供多元化的金融服务,包括移动支付、跨境汇款和物流解决方案。它持有多项金融业务许可证,包括电子金融交易运营许可证、外币兑换业务运营许可证、外币兑换许可证和小额外汇汇款服务许可证。
他不仅是微信在韩国的合作伙伴,也是支付宝的韩国官方合作伙伴,是最早向支付宝提供条码支付服务的公司。可以说微信支付体验做的这么好也是得益于踩着支付宝给他趟的路。
看完账单我们就能构建出微信“这个境外主体收单的完整资金流”了。

图4:跨境购票资金流程
①消费者支付:消费者通过微信小程序购买票券,微信(国内版)通过整合微信国际(WeChat)提供的牌价查询接口查到韩国的实时牌价,并引导客户进行下单。
②收单与换汇:微信通过银联ACS账户完成发卡行的跨行收单,通过WeChat向合作银行的PIA账户完成换汇交易。
③跨境收单:换汇成功后WeChat同步将支付指令转发到境外的收单机构“CB Co. LTD.”,并给商家“Linktivity”记录一笔待结算款。
④生成二维码:商家收到支付结果后给消费者生成二维码,消费者就能在韩国本地进行支付了
⑤资金的清算:资金清算,通过日间的交易,银联将”微信ACS备付金”对应的人民币清算给换汇银行的“微信PIA账户”,换汇银行通过跨境清算将“外币”清算给ICB的清算银行。
1.4、境外展码消费
购买票券之后,消费者就能在海外进行扫码支付了。具体流程也不复杂,就是购买流程从海外一端在走一遍。

图5:微信APP跨境展码支付
消费者直接在海外就能微信(国内版)就能通过展码直接在当地进行消费。交易和资金处理流程如下。

图5:跨境扫码支付流程
①展码过闸机:用户过闸机的时候用微信APP(国内版)小程序就能进行展码支付。
②商家确认票券:二维码信息传给本地商家商家确认订单后,就能转发给本地收单机构ICB进行支付。
③收单机构转发:ICB将交易信息转发给WeChat,WeChat确认扣款后交易结果返回给ICB。
④商户核销卡券:本地商家收到支付结果后给用户核销卡券,并通知闸机放行,用户就能乘车了。
⑤资金结算流程:已经换汇的外币资金,WeChat同构合作的换汇银行清算给海外收单机构,海外收单机构最终结算给商家,商家提现到其银行卡。
1.5、“中国味”产品体系
微信的海外支付产品,超级简单就是微信支付的一个英语版本。他包括了基础的支付产品和市场营销类产品。
这些产品有非常鲜明的微信社交生态特点,一眼看上去就是“为中国人服务的”。这些实在没啥好分析的,这种产品外国人只有向中国人收钱的时候才会用到,其他时候基本不会用的。

图6:WeChat的基础支付产品

图7:WeChat的营销产品
02 微信全球支付的版图
2.1、微信的全球业务拓展
2.1.1、覆盖国家和交易规模
1)覆盖国家
根据公开信息,截止到2025年4月,微信跨境支付已覆盖74个国家和地区,支持31个币种结算,境外商户超600万、合作海外机构超过1000家。主要区域包括:港澳地区(渗透率78%)、日韩(90%免税店接入)、东南亚(泰国、马来西亚、印尼)、欧洲(20国通过Stripe合作接入)等地方。
2)交易规模
这块没有比较直接的官方数据,通过一些自媒体披露的数据如下(仅做参考)
2024年跨境交易额突破 3万亿元人民币,2025年预计达 12万亿元,占全球跨境支付市场份额的28%,日均跨境支付流水超 80亿美元,单日峰值交易笔数达 50万笔。
2.1.2、主要场景与服务
跨境支付主力场景还是C端消费和本地化钱包的服务,依托微信强大的社交生态能力和“中国人出境游、企业出海热”,从C端逐步传导的到本地商家的钱包、B端的企业服务。
- C端场景交通出行:香港地铁“同行码”(一部手机刷3人)、韩国釜山地铁扫码乘车、欧洲之星高铁购票。零售消费:日本罗森1.5万家便利店、泰国Big C超市小程序(预约自提+退税)。跨境退税:覆盖28国超600个退税点,单日峰值处理退税金额5000万元,到账时间3分钟。
- 本地化钱包东南亚推出WeChat Pay MY(马来西亚)、WeChat Pay TH(泰国),用户数分别达580万、200万,与Grab、Gojek合作实现电子钱包互扫。
- B端企业服务智汇鹅:提供跨境电商收单、多币种结算(25种货币)、VAT税务申报,服务SHEIN(日均资金处理超2亿元)、Temu等平台。跨境汇款:与PayPal旗下Xoom合作,支持美、加、英用户汇款至微信零钱,手续费降低30%。
2.2、微信国际化策略
微信能有这么好的全球国家和商户的拓展成果,他到底采用什么国际化策略呢?下面我们就从实际官方公开的信息来分析就能可见一斑了。
2.2.1、从微信接入模式分析
微信全球支付发展这么快,我们从微信官方公布的三种接入模式就能可见一斑了。微信虽然有三种接入模式,但他主推收益最大的“机构模式”。

图8:微信的三种接入模式
- 直联模式(仅香港/英国):商户直联微信的跨境支付接口,微信直接为商家提供跨境资金的结算服务。目前,这种模式仅在香港和英国可用。所以大多数海外地区商家没法直接接入WeChat。
- 机构模式(所有地区):通过海外本地的收单机构接入WeChat Pay的支付接口,由微信支付为收单机构结算资金,收单机构再给商家结算资金的方式。目前所有微信支持的海外地区都支持这种模式,也是微信主要的业务开展方式。
- 通用服务商模式(仅香港):通过海外本地的技术服务商二次封装WeChat Pay的支付接口,为商家提供支付服务。这里的服务商只做技术对接,资金由微信直接结算给商家,服务商不涉及资金流。
2.2.2、微信海外持牌分析
微信海外牌照布局的消息并不多,公开报道的有。
- 香港:2016年获得香港的储值牌照(SVF),支持港币线下消费,覆盖当地的扫码支付和线下场景。
- 东南亚地区:分别在马来西亚、泰国、印尼等地区推出了当地本地钱包“WeChat Pay MY/TH/ID”
- 欧元区:2020年在欧洲获取EMI(电子货币机构)牌照,实现覆盖欧元区19国。
相比之下,在其他多数国家,微信支付并未直接持有牌照,而是通过合作1000多家的海外机构来拓展本地业务。
2.2.3、社交生态+重点市场+合作伙伴
因此总结下来,微信的全球化策略就是三点:
- 社交生态流量:微信紧握13亿C端用户的生态用户的流量入口,以中国人出境游,企业出海为主要服务场景来撬动海外想做中国人生意的商家和企业服务。
- 重点市场深耕:微信第二个特点就是深耕重点市场,在香港地区、东南亚的马来西亚、泰国、印尼和新加坡等地区重点布局牌照业务,并且推出了本土化的支付产品和钱包产品。
- 合作伙伴拓展:第三个特点就是通过当地的收单机构、服务商来快速的拓展中国人的在当地地的支付应用场景和商家,而不是陷入直联商户和服务商定制化需求的泥潭。
做的比较好的就是韩国、日本等东亚地区的发达国家。
03 围绕“中国人出海”做全球化
通过这篇文章的分析,我们不难发现。微信全球支付的战略定位就是1个“围绕中国人出海”来拓展全球业务。这种专注就让人感觉到WeChat非常神秘和隐忍,但是每每又有神来之笔让你不容小觑。
下面我们就把WeChat和他的老对手Alipay(指代蚂蚁国际旗下的,Alipay+、Antom)做个比较吧。
3.1、产品体系比较
WeChat的战略目标也是非常明确服务中国人的海外消费,WeChat产品主要是C端出海的中国人和华人为主,虽然产品比较单一,不过场景比Alipay丰富。只是当地外国人基本不会用。
同样是服务中国游客和华人,而Alipay产品则丰富得多,除了基本的扫码、收单产品,还投资了大量的本地钱包,Alipay+还有联盟链钱包。因此本土化做的更好,有一定的当地人使用的市场份额。
3.2、神秘的交易规模
这次非常遗憾没有找到WeChat和Alipay比较官方的海外交易规模,可能是商业机密不方便公布吧。不过从使用人群、拓展的商户和国家地区来看,Alipay的交易规模应该大于WeChat。
3.3、“结硬寨”不失为一个好策略
微信手握“13亿高频的C端用户”,确实没必要冒险去硬拼产品线的丰富程度,通过当地的机构和商户的合作,提供丰富场景就有源源不断的流量。
这种“结硬寨,打呆仗”不失为一个好策略,通过“社交+支付”的独特模式随着中国人场景和企业出海的升温,不断的去拓展海外B2C和B2B场景,并通过技术创新和合作开放,不断提升自身的国际竞争力。
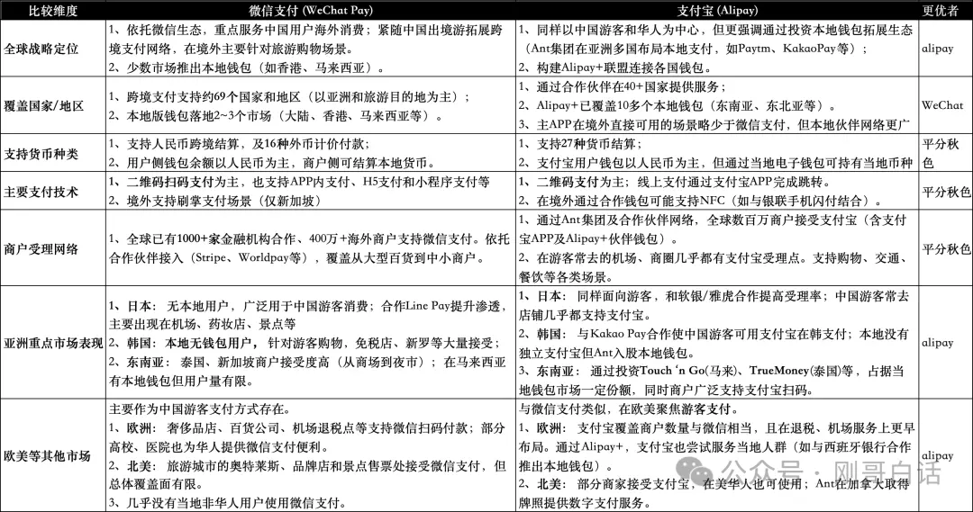
最后,把一个竞争分析表分享给大家,也是一家之言,全当做个参考。

图9:WeChat与Alipay的比较
原文作者:隐墨星辰
本文来源于互联网,本博客仅作收藏转载,供学习阅读,不用于商业用途。
如涉及版权问题,请联系我们删除。