小米SU7 Ultra的发布会凭借出色的产品展示和精准的营销策略,成为高端汽车市场的一大现象级事件。这场发布会的成功并非偶然,背后隐藏着一系列精心设计的营销方法。本文将深入拆解小米在发布会中运用的20个关键营销技巧,全方位剖析小米如何通过这场发布会打破市场预期,供大家参考。
每当小米开发布会时,频频登上热搜。
这次发布会对小米来说更是极为重要的发布会,决定小米能不能冲击高端的关键发布会。
结果,大概率是超额完成预期了。发布两个小时后,大定超过1W台,狂揽52亿。
对于营销从业者来说,这个发布会就是极好的案例,通过这场发布会,学习小米成熟的营销方法。
我用一个上午的时间,对发布会进行逐帧拆解,找到了18个营销技巧,希望能帮你更好的理解销售方法。
废话不多说,以下是目录

一、讲公司战略

将车纳入到公司战略,意味着未来会长期往这方面投入。让用户放心购买,没有跑路风险。

研发投入高,且未来继续提高研发投入。
二、回顾su7

su7销量足够多,证明产品交付成熟,暗示这次产品交付依然稳定。
(社会认同原则:指出人们根据他人行为判断正确性)

展现媒体背书,提高产品质量高的可信度。通过前车获得的营销背书转移势能给新车。
(权威性原则:人们服从权威,即使是非专家也可能通过象征产生权威感。)

继续展现媒体人评价,提升产品背书,这个环节都在表现安全。

冬季续航之王,用su7解决北方电车用户续航焦虑,来侧面打消北方用户购买新车的顾虑。
(首因效应:人们往往更容易记住第一)

覆盖率高,充电方便,进一步解决续航问题,打消用户续航顾虑。
(可信度增强原则具体而精确的数字能显著提升信息的可信度)
接下来进入主菜
三、讲su7 ultra
1. 产品使用部分:提供下单动力
1)先讲性能


马力足,加速快,速度快。
用地表最强来形容,用“最”来突出性能。(四门量产车,划定范围规避风险)
(首因效应:人们往往更容易记住第一)

提供证明点,证明自己为什么“马力足,加速快,速度快。”进而让用户相信自己是地表最强。



进一步让地表最强具象化,光说速度快用户没有感知,但是用“下赛道”,代入场景,用拿到的成绩,让用户马上感受到这车的速度有多快。
提前解决用户顾虑点:量产车与工程车质量不同。
(FABE销售法:通过“特征→优点→利益→证据”的逻辑链,将产品价值与客户需求紧密结合)


使用赛车第一视角视频,让用户带入到拥有赛车后的驾驶幻想,提升购买欲望。
(情景销售法/场景营销:通过具体描绘产品使用时的理想化场景,将客户代入未来生活情境,激发其对产品价值的感性认知。)

对标豪车品牌“保时捷”,用成绩上的超越,让用户对两个品牌价值模糊,进而接受小米高价车的认知。
(喜好原则:通过爱屋及乌影响决策。)

这里用到以偏概全的技巧,用上海国际赛车场官方认证的圈速记录的第一,将自己暗示为质量第一。
(首因效应:人们往往更容易记住第一)
(以偏概全:指通过个别案例或局部数据推导出整体性结论,忽视样本代表性和全面性)


专门花了几分钟的篇幅,去强调保时捷,通过提升对手的实力,让自己超越的记录显得更加有价值,并且继续模糊两个品牌间的定位,让用户更容易接受小米做高端产品,用“点赞中国制造”唤起爱国情绪。
(情感营销:通过情感共鸣建立品牌差异化形象。)
(碰瓷式营销:借势领导者的品牌势能)

引用雷总发布会原文:
两周前我们去了,成绩怎么样呢?大家一起看视频怎么样?他正式超越了保时捷的纪录,成为了上赛最快量产车。而且这个第一是不管能源形式,也不管两门、四门,成为了无可争议的量产第一。我非常非常的激动,其实我们发布成绩的时候,我担心说保时捷会不会非常尴尬啊?但是万万没有想到,保时捷在微博上直接回应了祝贺小米的新签数,点赞,中国制造反,我看完以后我被震惊了,我觉得国际大厂有格局。
其次呢,看了这个回应以后,我更加佩服保时捷了,因为保时捷有 90 多年历史,面对过无数像我们这样的楞头青的挑战者,风雨不倒。所以保时捷真的很厉害,它不仅有格局,更有实力,对吧?反正这一条我读了 10 遍以上。
最后一句话,让我们在下一个赛道再见。此时此刻,我只有一个问题,哪个赛道?小米作为汽车行业的新人,能跟保时捷这样的国际大厂竞技,这绝对是我们小米的幸运,哪怕就是我们输了也不丢人。刘备这个赛道真的很难很难,我觉得我们在这个赛道上超过保时捷是很难很难的事情,但是我们依然愿意全力以赴,我们依然愿意去试一下,所以期待大家祝福我们成功啊。
这里更进一步唤起奋斗者的情绪,通过自己作为汽车新人,挑战老牌赛车公司,带入到不服输的年轻人,调整原有的旧秩序,和《哪吒》的价值内核相同,不服输,不认输。
情绪唤起顺利,全场掌声。
(情感营销:通过情感共鸣建立品牌差异化形象。)
2)再讲外观






量产车里最大的尾翼,四门车里面下压力最强。
把小细节做到第一,构成这个车第一的印象。
(首因效应:人们往往更容易记住第一)






非常高明的销售技巧,用自己选颜色都选了半个小时,来暗示听众你会选什么样的颜色,从而提高转化率。
(情景销售法/场景营销:通过具体描绘产品使用时的理想化场景,将客户代入未来生活情境,激发其对产品价值的感性认知。)





什么是新能源豪华车的标准?大部分用户是没有认知的,那小米来提出自己的标准,让用户代入到小米对于豪车是思考框架中,从而化解对小米做豪车的质疑。
从三个方面定义标准,性能、科技、豪华。并且为了让用户能快速接受这个抽象的概念,将标准用熟悉的品牌代入,大家能快速的接受这个标准。
也非常聪明的避开了自己的短板——品牌势能弱。
(定义标准即掌控话语权:通过设定行业标准或消费观念(例如”什么是优质产品””如何判断价值”),企业可以将自身产品与这些标准绑定,使消费者在决策时自动以该标准为参照






这里展示内饰豪华,部分非跑车用户对于豪华的认知不同,可能这类用户心里对豪华的认知都是行政豪华,所以雷总提前将这个问题抛出来,让部分接受一种新的豪华概念——运动豪华。用词“老钱风”也很有意思,在进一步拉拢年轻用户人群。
(对立营销:通过与市场领导者或竞争对手形成“对立面”,建立差异化定位,从而在消费者心智中占据独特位置。)










这里抖了个小包袱,24K金只是镀了一层,别扣了。
不过现场反应一般,有点小尴尬……
为什么车标要镀金?让我想到了劳斯莱斯的小金人。
用镀金车标来区分su7的ultra版本,给用户提供尊贵的感觉,满足虚荣心。
(心理营销与奢侈品营销的结合:优质材料 + 镀金工艺 → 视觉与触觉的奢华体验 → 用户虚荣心满足 → 高价溢价与社会认同 → 品牌忠诚度与市场差异化)








展示细节,给自己的产品的“豪华”定义,提供细节进而证明车的豪华性。
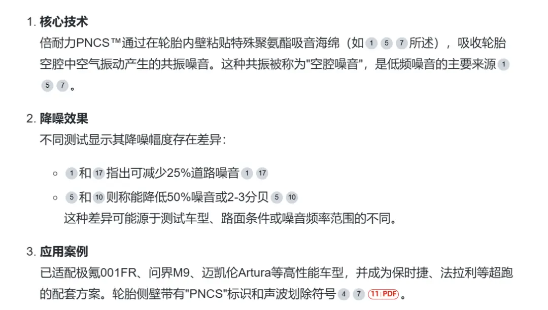
小细节:为什么主动提到轮胎噪音消除系统,而且用大白话的讲,其实只是加了个吸音棉。
轮胎噪音消除系统主要是能降低车在驾驶时的噪音,进一步提升车内的静谧性。不过这个技术并不是小米独创的系统,而是倍耐力的技术,并且已经使用在一些豪车品牌。

而雷总将这个技术用大白话讲出来,进一步消解自己与豪车品牌的差异,还能形成老实人形象,作为宣传稿的“梗点”帮助宣传。
比如我再其他媒体上,看到了对应的宣传点和评论。


3)结合性能外观、描绘使用场景


前面一直在强调车的性能强悍,但是如果真的把用户定位为赛车用户,那这个车就很难做到量产。所以这一部分至关重要。一定要让用户从赛车的场景带入到日常的场景,扩大受众群体。





进一步借助达人的背书,行驶在日常道路中,让用户带入到日常的驾驶场景,用达人的大白话,聊日程驾驶的反馈,让用户接受这车的日程驾驶场景。
(社会认同原则:指出人们根据他人行为判断正确性)








专门为女车主开发的颜色。
原来需要付费的颜色,现在免费。
专门开发的化妆镜,三挡颜色可调,拍出来的照片更白。(手机发布会的功能被搬过来了?)
创造专属感
是通过让顾客感到特别,从而提升忠诚度。
4)智能科技


智能化的体现
1、自动在停车场寻找空位停车。
2、停完车难开出时,智能开出去。
用智能化很好的解决了用户一个具体的痛点——停车难问题。
至少我看完觉得停车没问题了。


智驾的保障服务——by the way买这车的人,差这300W的保险么
智驾跻身第一阵营。
不过这一块的表达逻辑很奇怪,先讲智驾的保障,再讲自己智驾的能力。是不是因为现在小米对自己的智驾系统依然不是很自信。顺序换过来会不会更好,先讲自己的智驾能力强,再讲自己的保障到位。
2. 安全性:降低下单阻力



重点讲底部的防弹涂层,耐刮擦、耐撕裂、耐穿刺,解决用户担心底盘底导致刮底影响电池安全的情况,并配上视频打消用户因为购买跑车底盘低的顾虑。
(FABE销售法:通过“特征→优点→利益→证据”的逻辑链,将产品价值与客户需求紧密结合)



进一步通过多方面打消用户对于安全性的顾虑。

小总结做个回顾。此时小米su7ultra的发布会30分钟左右,缓一下,重新聚拢用户的注意力,节奏非常好。
3. 价格环节:拉低用户预期



直接对标特斯拉性能最强大的车,自己和他配置一样好,甚至不用选配就比他更好,能不能和他一样的价格。
并且自己定价81W的时候,10分钟小订3680辆,很多人都接受这个价格。
先把大家的价格预期都控制在81W的价格区间。








这是在要BBA的命啊,摊牌了,直接和BBA拼刀子了。
查资料,本身这个定位的用户受新能源冲击,销量已经大幅度下降,这时候小米把目标人群瞄准他,挑软柿子捏,太精彩了。



“哪怕做豪车,也要人更多的人买得起,52.99”
全场欢呼,先让用户的预期下降,在心里接受80W的价格段位,内心合理化后,再亮出真正的价格,巨大的价格落差,会让用户觉得50W也没那么贵,甚至显得超值。


杀人诛心了……
4. 转化环节:完成及时转化&减少付款顾虑
1)用赠品提供下单动力




光产品好,不一定能促成用户下单,这时候还要解决用户的一个问题,为什么现在就要买,也就是催单环节。
9W的赠品,只要31日前完成下单就免费送。
意思是别犹豫了,想买趁现在,不然9W块的赠品就没有了。
限时赠品
2)可选配件降低下单阻力



这里还很聪明的让尾翼有两种选择,大尾翼是赛道场景的装备,在日常开的时候,有这个尾翼会显得太高调,特别是上班的时候,开个带尾翼的赛车,会让人觉得太张扬了。
雷总也考虑到这一点,专门将配饰做了二选一,可选电动尾翼,让日常场景的用户没有那么多顾虑。
五年免费保养,考虑到有些用户的顾虑点买得起车,但是养不起车,所以送出5年免费保养,进一步打消顾虑。
小恩小惠
3)购买流程:完成转化


1、营销千万不要落下的一步,支付动作指引,让用户完成转化动作。
2、这里也在打消鼓励,只需要支付2W的定金就可以锁定名额,且不放心,7天内未锁单都可以退。
限时退款
3、利用稀缺原理,只有少量现车,如果早点支付全款,可以提前拿到现车,快人一步。
稀缺性原则
四、老客户升单

1、老客户特权,之前81W付定的客户,享受优先下单权,给老客户特别的优待。这里有两个好处。一个是显得小米很厚道,非常感谢用户的信任,只要是信任小米就能享受到特权。另一方面,其他的用户未来也会更珍惜且踊跃的参与小米的活动。对所有老客户都提升了好感。
2、考虑到已锁单且没交付的SU7用户,三天内可以补差价升级车子。非常好的照顾到了老车主的利益,化解了舆论危机,还能对客户完成升单。
五、结尾升华


引用雷总原话:
好,发布会讲到这里已经接近尾声,此时此刻我的心里非常非常激动啊。全球的汽车工业发展至今 100 多年历史,每当我们说起汽车百年的时候,都会提到很多传奇的名字。传奇的故事,提到很多令人敬仰的成就。
但是呢。过去的已经过去,时代大潮浩浩荡荡,先进科技滚滚而来,一个全新的时代已经开始。过去的几个月,不断涌入的小米苏 7 Ultra 的小丁车主告诉我,他们中间的绝大部分人都是从传统豪车转换而来的。
我相信小米正在书写新的传奇。我想说的是, Ultra 就是我们为这个时代打造的新豪车。从我们最早造一辆好车,再到今天造一辆令人惊艳的新豪车,这对小米来说是巨大的跨越,我们将不断的进步,不断的成长,迈向全球汽车工业的光辉殿堂。好,谢谢大家,谢谢。
感觉结尾部分仓促了,看着一点也不激动,有一种草草收尾的感觉,如果这时候再讲点故事,煽情一下,还能收获一波掌声。
稍显可惜。

我们来提炼一下发售的流程:
开头讲初心,讲长期,讲战略,起个调子。
衔接过往成果,用历史证明现在的价值。
接下来正式开始发售。
1、理解用户的需求点,用FABE法来描述产品,打造价值感。
(FABE销售法:通过“特征→优点→利益→证据”的逻辑链,将产品价值与客户需求紧密结合)
2、将抽象的模式的概念,换成用户认知范围内的概念,比如保时捷、BBA、特斯拉。
3、思考用户的顾虑点,提前给出解决方案,消除用户的顾虑。
价值感立完之后,开始进入转化环节。
超值的感受来自于预期和现实之间的落差,前面塑造的价值感越强,与公布的价格落差越大,感觉越超值。
所以一开始拉低用户的预期很重要。
紧接着,给用户一下现在就必须买的理由。让用户不再犹豫,果断下单。
最后再结尾升华,从情感的角度打动用户。
六、对我有什么启发呢?
1、价值没到位,千万别聊价格
哪怕小米这么多年的口碑,雷总这次发布会为了塑造价值感,用尽了营销方式来打造价值感,就为了突出最后价格优惠的那一刻。
价格≠价值
如果用户觉得你的东西贵,一定要想想是不是价值观没到位。
2、把钱花在刀刃上
小米投入有限的资源,不追求大而全,而是把用户真正需要的小细节都做到了领域内的第一,当这么多第一放在一起,对用户来说,这就是第一的车。
3、值得借鉴的系统化发售流程
可以用在求职里:
- 先讲自己长期看好这个行业=》
- 再讲自己过去拿到什么结果=》
- 再讲自己有哪些过人之处和方法论,能带来什么价值=》
- 再问问面试官还有哪些顾虑可以提出来,针对性解答=》
最后再升华一下,自己非常看好这个行业,看好这家公司,希望加入进来。
也可以用在社群发售:
- 先讲公司做产品的初心=》
- 回顾过去发售产品的结果=》
- 讲讲产品的主要卖点,体现价值=》
- 告诉用户下单流程=》
- 在给出一个限时特惠的价格,完成促单=》
最后说说自己的故事,希望让用户做自己一辈子的客户。
原文作者:大豪
本文来源于互联网,本博客仅作收藏转载,供学习阅读,不用于商业用途。
如涉及版权问题,请联系我们删除。