本文以某车企用户之声为假设背景,对基于ai的用户舆情解决方案进行需求调研、业务场景分析、业务流程分析、产品定位分析,并进行产品选型和解决方案设计。
一、业务需求分析
1.1 传统的舆情分析的痛点&ai 舆情分析的优势
舆情监测是指通过各种手段收集、分析和评估公众对特定事件、品牌或政策的看法和态度。在社交媒体、新闻网站、论坛、短视频等平台上,每天都有海量数据。舆情监测对于维护品牌形象、预防危机和指定决策有重要意义。
传统的舆情分析存在以下几大核心痛点:

AI 舆情分析,是指利用 AI 技术对网络上公众意见、情绪态度和行为进行定量化、挖掘和分析,以实现对特定事件或话题的舆情的全面把握。AI 技术具备回归、聚类、分类特点。AI 舆情分析具备以下优势:

1.2 相关利益者的诉求

1.3 目标与衡量标准

1.4 业务场景

以下是3大核心业务场景:
1、C2M:车型定位与设计精进
- 车型精准定位:(深度剖析市场机遇,洞悉消费者需求,精准提炼车型核心理念)
- 车型创新设计:(融合车型特色卖点,整合用户体验与竞品分析,细化设定技术指标)
- 迭代优化策略:(基于用户真实反馈,系统排查车型瑕疵与设计短板,实施精准迭代升级)
- 竞争力综合评估:(综合考量质量、口碑、配置、传播力与销量,构建全方位车型评价体系)
2、营销场景:活动策划与效果评估
- 活动创意策划:(紧贴时事热点,匠心独运设计活动方案,精准捕捉舆情关键词)
- 投放效果监测:(科学量化各渠道效果,精准评估投放表现,优化资源配置)
- 活动成效分析:(深度剖析品牌曝光度、美誉度提升,高效促进线索至销量的转化)
3、服务场景:客户反馈与闭环管理
- 细致反馈收集:(全面归纳客户反馈,重点关注产品性能、服务质量及品牌形象)
- 快速响应处理:(高效处理客户工单,确保问题及时解决,提升客户体验)
- 闭环监控优化:(深化客户关系维护,细致分析满意度数据,持续优化服务流程)
- 标准化知识管理:(建立规范化知识库,提升服务效率,保障服务质量一致性)
1.5 业务流程
用户舆情管理的业务流程从舆情收集开始,收集途径包括私域舆情(如400 官网、车企 APP 等)、公域舆情(如媒介公关、市场等)以及门店反馈(来自用户中心、经销商等)。收集到舆情后进行舆情分析,包括对用户进行洞察和对品牌、服务进行洞察。
接着是舆情处理,先进行舆情识别和分类,然后生成工单并进行工单关闭操作。最后是舆情运营沉淀,包括舆情规则定义和舆情策略的制定,通过这些步骤实现对用户舆情的有效管理。

1.6 产品定位
一款利用生成式AI 技术,贯穿用户和产品生命周期,满足企业内部营销、售后、研发、质量等多部门对智能化、高效精准的舆情监测与分析的系统。
二、主要的 ai 舆情分析产品
2.1 厂商简介

2.2 产品信息


三、AI 舆情洞察系统架构
3.1 业务架构
通过多样化的用户触点管理(如400 接入、APP / 官网接入等)和全面的用户调研(包括 400 满意度调研等)以及品牌舆情监测(如媒体事件监测)来获取丰富的舆情数据。接着进入舆情分析阶段,对用户体验指标进行监测,并针对服务舆情和产品舆情进行深入的问题分析。随后是舆情处理环节,包括舆情识别和舆情工单处理流程,确保能够对舆情进行及时且有效的应对。最后在舆情运营沉淀阶段,进行用户舆情运营管理,构建舆情知识库,同时解决重大争议问题。

3.2 应用架构
架构分为四个层次,最底层是数据层,负责从400、车企、社交媒体等多渠道对公域和私域舆情进行实时数据采集,并进行数据采集与分发,同时通过内部相关系统接口连接诸如 CRM、呼叫中心等系统。往上是标签模型层,此层有识别模型和舆情标签相关模块,例如标签管理、情感模型、关键词管理等,用于对采集的数据进行处理和标注。再往上是功能层,包括舆情洞察预警、洞察分析和工单管理等功能,例如预警规则、自动预警、品牌洞察、自动分配等。最上层是应用层,包含舆情洞察预警和舆情洞察工作台,具体有自助报告、数据管理等功能。整个架构从数据采集开始,逐步通过模型处理、功能实现,最终在应用层为用户舆情管理提供服务。

3.3 集成架构
集成架构未进行穷举,需根据实际情况进行分析,主要包括内部系统和外部系统,根据实际业务数据信息流,进行设计,以下示意为不完善的适意仅供参考。

四、ai 舆情洞察标签设计与 ai 模型算法
4.1 分析指标体系
在AI舆情洞察标签设计与AI模型算法中,分析指标体系是核心基础。该体系通过一系列精心设计的指标,结合舆情主体、客体及场景,实现对舆情问题的精准定位与分析。
具体而言,指标展示与结构包括负面率监控、一级指标、二级指标、三级指标、高频词以及原始文章等。这些指标共同构成了一个完整且层次分明的分析框架。
通过构建完善的分析指标体系,并从舆情主体、客体及场景三个角度进行标签定位,我们可以实现对舆情问题的全面、深入和精准分析。这有助于企业及时发现问题、制定应对策略,并不断优化产品和服务,提升用户满意度和品牌形象。对于voc标签设计,建议从三个维度思考,以下是示例,内容并不完善,仅供参考。
Voc 标签体系:
- (舆情客体)两业务领域:产品、服务
- (舆情场景)两大场景:用户生命周期(长期)+用户旅程(短期)
- (舆情主体):用户基本属性、用户行为属性(含舆情行为+消费行为等)

4.2 指标 ai 训练
(数据预处理、构建模型、选择和设计模型、训练模型、评估模型、调整和优化模型)
业务解决的核心问题是根据客户的感性情绪,理性解决客户问题,即客户的情感分类在ai 训练中占有重要的位置,因为在负面舆情反馈中,有可能存在非 OEM 自身,以及供应商 / 经销商等客观问题,而是客户遗漏了信息,或者未按照操作说明,而产生的问题。基于此背景,下面以 AI 情感分类为例,结合 AI 指标训练的流程,举例说明。
4.2.1 数据准备
- 收集数据:历史公域舆情数据、私域舆情数据,数据可以结构化、半结构化的、非结构化的,形式可以是文本、图片、音频、视频等。
- 数据清洗:处理缺失值、异常值,确保数据的准确性和一致性。
- 数据预处理:将非结构化的数据,转化为结构化的数据。包括数据标准化、归一化、特征提取等步骤,使数据适合模型的输入要求。
4.2.2 选择和设计模型
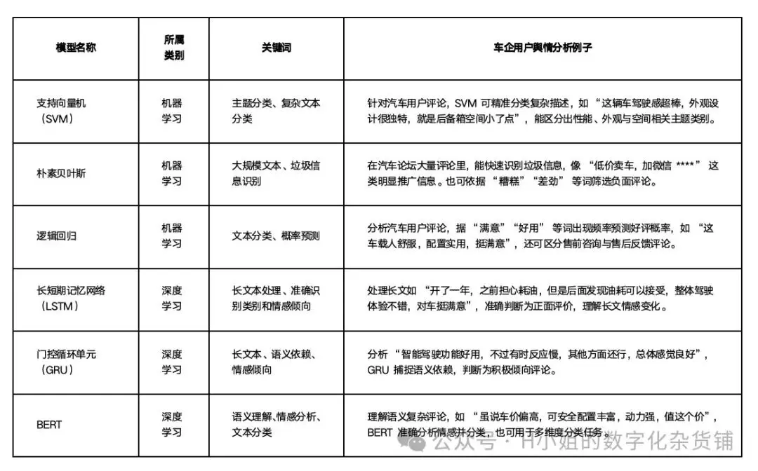
情感分类是一种监督学习任务,通常将文本分为“正面”“负面” 或 “中性” 三类。可以介绍情感分类与 NLP 其他任务的区别与联系,说明它对文本理解的高要求。 根据任务类型(如分类、回归、聚类等)和数据集特点选择合适的模型类型。 下表是典型的情感分类常用模型,包括机器学习常见的算法和机器学习常见的算法,机器学习主要基于特征工程,深度学习的模型适合情感分类任务,能更好地捕捉复杂的文本关系。

4.2.3 训练模型
使用训练集数据对模型进行训练,通过算法让模型不断学习数据中的模式和规律。监控训练过程中的性能指标,如损失函数的下降情况、准确率等。通常,我们会结合监督学习和无监督学习,首先进行监督学习,之后进行无监督学习。
使用训练集数据对模型进行训练,通过算法让模型不断学习数据中的模式和规律。在训练伊始,对于监督学习阶段:依据预先标注好情感倾向(如正面、负面、中性)的汽车用户舆情文本数据,将其输入选定的模型架构中,模型基于这些已知标签尝试学习文本特征与情感类别之间的映射关系。
例如,对于分类模型中的支持向量机(SVM),它通过这些标注数据不断调整超平面的参数,以最大化不同类别数据点之间的间隔,使得模型能够准确区分各类别。监控训练过程中的性能指标,如损失函数的下降情况、准确率等。损失函数反映了模型预测结果与真实标签之间的差异程度,随着训练的推进,模型不断优化参数,损失函数值应逐渐降低。
以常见的交叉熵损失函数为例,在每次迭代中,模型计算预测概率分布与真实标签分布之间的交叉熵,通过反向传播算法,依据此损失值来更新模型的权重,促使模型预测更贴近真实情况。
4.2.4 评估模型
在评估模型阶段,主要进行以下操作:
- 验证集使用:使用验证集来防止训练过拟合,评估模型在未见过的数据上的表现。
- 测试集模拟实战:使用测试集(如500条汽车评论)来模拟实战环境,评估模型的性能。
- 性能指标计算:根据测试集的结果计算准确率、召回率和F1值等性能指标。准确率表示模型正确判断的比例,召回率表示模型正确判断出的负面舆情占实际负面舆情的比例,F1值则是准确率和召回率的调和平均。
- 短板分析:根据性能指标找出模型在处理舆情文本时的短板,如对某些类别的判断不准确等。
对于AI 舆情模型,用验证集防训练过拟合,测试集模拟实战。以汽车舆情为例,500 条评论测试集,模型判对 420 条,其中负面舆情判对 40 条,实际 50 条,算出准确率 0.84、召回率 0.8、F1 值约 0.82,据此找模型对舆情文本处理短板。
4.2.5 调整和优化模型
依评估结果优化,准确率低就调小学习率或增神经元,提升对舆情特征学习与提取能力;召回率差就回溯标注、调决策边界。用正则化(L1、L2 分别聚焦关键特征、防权重失衡)、Dropout(防神经元过度依赖)强化泛化性能。
在调整和优化模型阶段,主要进行以下操作:
- 参数调整:根据评估结果调整模型的参数,如学习率、神经元数量等。如果准确率低,可以尝试调小学习率或增加神经元数量;如果召回率差,可以回溯标注数据或调整决策边界。
- 正则化:使用正则化方法(如L1、L2正则化)来防止模型过拟合,聚焦关键特征并防止权重失衡。
- Dropout:使用Dropout技术来防止神经元过度依赖,提高模型的泛化性能。
4.2.5 部署模型
成熟AI 舆情模型部署到多场景:
- API 接口用 AI 保智能响应、高效稳定与安全;
- 云端借 AI 与云融合算力、弹性伸缩应对大规模舆情;
- 移动端用 AI 技术压缩模型、优化推理,转换格式、量化加速,全程 AI 护航保可靠运行。
原文作者:Elaine.H
本文来源于互联网,本博客仅作收藏转载,供学习阅读,不用于商业用途。
如涉及版权问题,请联系我们删除。